同步器行业巨头深度点评(专精特新“小巨人”)
依托智研咨询专精特新申报服务,2021年某同步器企业顺利通过第三批专精特新“小巨人”认定。下面将从企业基本情况、行业发展现状、专精特新“小巨人”认定标准等多个角度来详细分析该企业能够顺利通过专精特新“小巨人”认定的核心因素,并且归纳总结出企业技术创新、业务模式创新和特色培育等方面的成功经验,推动行业中小企业转型升级,帮助更多企业成长为专精特新“小巨人”,促进行业高质量发展,提升国家经济竞争实力。
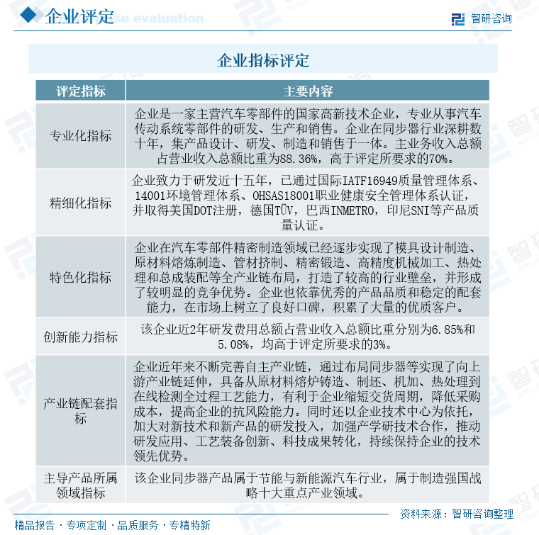
企业是一家主营汽车零部件的国家高新技术企业,专业从事汽车传动系统零部件的研发、生产和销售。产品业务涵盖汽车同步器、差速器、离合器,主要产品有铜质同步器齿环、钢质同步器齿环、齿毂、齿套、结合齿、离合器主转毂及支撑、行星半轴齿轮、差速器壳体及迷宫密封环等,同时具备同步器总成和差速器总成全产品线供应能力,实现了乘用车、商用车全覆盖,部分涉猎轨道交通系统
同步器是在调节系统中给定汽轮机转速和功率的装置,也称转速变换装置。同步器在换挡时使将要啮合的齿轮达到一致的转速而顺利啮合。其按结构分类,有常压式、惯性式、自行增力式等形式,汽车上广泛采用的是惯性式同步器,它的特点是依靠摩擦作用实现同步的。
汽车零部件是汽车工业发展的基础,是汽车产业链的重要组成部分,其规模和技术的不断提升是汽车工业繁荣发展的前提和关键环节。近年来,随着我国居民收入水平的不断提升,机动车保有量随之增加,同时,新能源汽车的发展亦加速了我国居民人均机动车的普及率。此外,汽车维修和汽车改装等后市场对零部件的需求也随之扩大,对汽车零部件的性能要求越来越高。汽车零部件行业作为汽车工业的基础,是支撑汽车工业持续健康发展的重要因素。随着汽车行业的蓬勃发展,未来同步器的需求将进一步扩大。
专精特新“小巨人”企业认定需同时满足专、精、特、新、链、品六个方面指标。具体认定标准如下:
坚持专业化发展道路,长期专注并深耕于产业链某一环节或某一产品。截至上年末,企业从事特定细分市场时间达到3年以上,主营业务收入总额占营业收入总额比重不低于70%,近2年主营业务收入平均增长率不低于5%。
重视并实施长期发展战略,企业治理规范、信誉良好、社会责任感强,生产技术、工艺及产品质量性能国内领先,注重数字化、绿色化发展,在研发设计、生产制造、供应链管理等环节,至少1项核心业务采用信息系统支撑。取得相关管理体系认证,或产品通过发达国家和地区产品认证(国际标准协会行业认证)。
技术和产品有自身独特优势,主导产品在全国细分市场占有率达到10%以上,且享有较高知名度和影响力。拥有直接面向市场并具有竞争优势的自主品牌。
其中创新直通条件中,满足以下一项即可:1.近三年获得国家级科技奖励,并在获奖单位中排名前三。2.近三年进入“创客中国”中小企业创新创业大赛全国50强企业组名单。
位于产业链关键环节,围绕重点产业链实现关键基础技术和产品的产业化应用,发挥“补短板”“锻长板”“填空白”等重要作用。
主导产品原则上属于以下重点领域:从事细分产品市场属于制造业核心基础零部件、元器件、关键软件、先进基础工艺、关键基础材料和产业技术基础;或符合制造强国战略十大重点产业领域;或属于网络强国建设的信息基础设施、关键核心技术、网络安全、数据安全领域等产品。
企业是一家主营汽车零部件的国家高新技术企业,专业从事汽车传动系统零部件的研发、生产和销售。企业在同步器行业深耕数十年,集产品设计、研发、制造和销售于一体。主业务收入总额占营业收入总额比重为88.36%,高于评定所要求的70%。
企业致力于研发近十五年,已通过国际IATF16949质量管理体系、14001环境管理体系、OHSAS18001职业健康安全管理体系认证,并取得美国DOT注册,德国TÜV,巴西INMETRO,印尼SNI等产品质量认证。
企业在汽车零部件精密制造领域已经逐步实现了模具设计制造、原材料熔炼制造、管材挤制、精密锻造、高精度机械加工、热处理和总成装配等全产业链布局,打造了较高的行业壁垒,并形成了较明显的竞争优势。企业也依靠优秀的产品品质和稳定的配套能力,在市场上树立了良好口碑,积累了大量的优质客户。
该企业近2年研发费用总额占营业收入总额比重分别为6.85%和5.08%,均高于评定所要求的3%。企业建有省级技术中心、工程技术研究中心和国家认可实验室。经过多年发展,已建成一支具有丰富经验的技术研发团队,在原材料铜合金制造、模具设计制造、精密锻造、高精度切削加工、热处理、喷钼处理、摩擦材料粘附技术等全工艺过程都拥有自己的核心技术,在国内同行业中处于领先水平。
企业近年来不断完善自主产业链,通过布局同步器等实现了向上游产业链延伸,具备从原材料熔炉铸造、制坯、机加、热处理到在线检测全过程工艺能力,有利于企业缩短交货周期,降低采购成本,提高企业的抗风险能力。同时还以企业技术中心为依托,加大对新技术和新产品的研发投入,加强产学研技术合作,推动研发应用、工艺装备创新、科技成果转化,持续保持企业的技术领先优势。
该企业同步器产品属于节能与新能源汽车行业,属于制造强国战略十大重点产业领域。
智研咨询是中国领先产业咨询机构,提供深度产业研究报告、专精特新申报服务、商业计划书、可行性研究报告及定制服务等一站式产业咨询服务。智研咨询专精特新申报服务包含:行业地位证明、品牌实力证明、销售实力证明、技术领先证明、销量排名证明、市场占有率证明、市场份额证明、经济效益评估等。
精准扫描全国31省市政策更新动态,专业解析政策隐含的产业扶持倾向、区域竞争热力值、赛道饱和度三大维度数据,校准企业申报路径,助力企业抢占政策窗口期最优申报赛道,规避50%以上因赛道误判导致的申报风险。
基于产业链大数据,精准量化企业于产业链关键环节价值。跨界创新点挖掘,识别企业技术能力与新一代信息技术、生物制造等未来产业的隐性关联,实现申报战略价值可视化。
智研咨询专精特新服务方案,可出具市占率调研报告及行业地位证明材料等,权威佐证企业细分市场所占份额,助力企业专精特新申报关键一步。
智研咨询专精特新“小巨人”申请服务是专为中小企业打造的,实现科技型中小企业、瞪羚企业、专精特新、小巨人、单项冠军、技术示范企业申报、孵化、培育的一站式服务。智研咨询专精特新申报服务包含:行业地位证明、品牌实力证明、销售实力证明、技术领先证明、销量排名证明、市场占有率证明、市场份额证明、经济效益评估等。智研咨询凭借15年产业研究经验、自主研发数据库、质量领先保障、精密准确的研究方法、权威资质等领先优势,实现优质中小企业梯度培育,只为让您的企业更进一步!
以上数据及信息可参考智研咨询专精特新栏目。智研咨询专注产业咨询十五年,是中国产业咨询领域专业服务机构。公司以“用信息驱动产业发展,为企业投资决策赋能”为品牌理念。为企业提供专业的产业咨询服务,主要服务包含精品行研报告、专项定制、月度专题、市场地位证明、专精特新申报、可研报告、商业计划书、产业规划等。提供周报/月报/季报/年报等定期报告和定制数据,内容涵盖政策监测、企业动态、行业数据、企业排行、产品价格变化、投融资概览、市场机遇及风险分析等。返回搜狐,查看更多
